尼日利亚国家标准局(StandardOrganizationofNigeria,SON)是尼日利亚负责制定和执行进口商品和本国制造产品质量标准的政府机构。为确保管制产品符合已获准施行的该国技术标准或其他国际标准,保护尼日利亚消费者免受不安全产品或不符合标准的产品的损害,尼日利亚国家标准局决定对出口到该国的管制产品实施装船前强制性合格评定程序(以下简称SONCAP)。
2013年03月01日尼日利亚标准局正式发布了新的SONCAP操作流程,以后第三方机构将不再直接签发SONCAP认证,改由出口商在出口国申请产品符合性认证(CoC),然后由进口商凭有效的CoC向尼日利亚标准局(SON)申请SC证书。
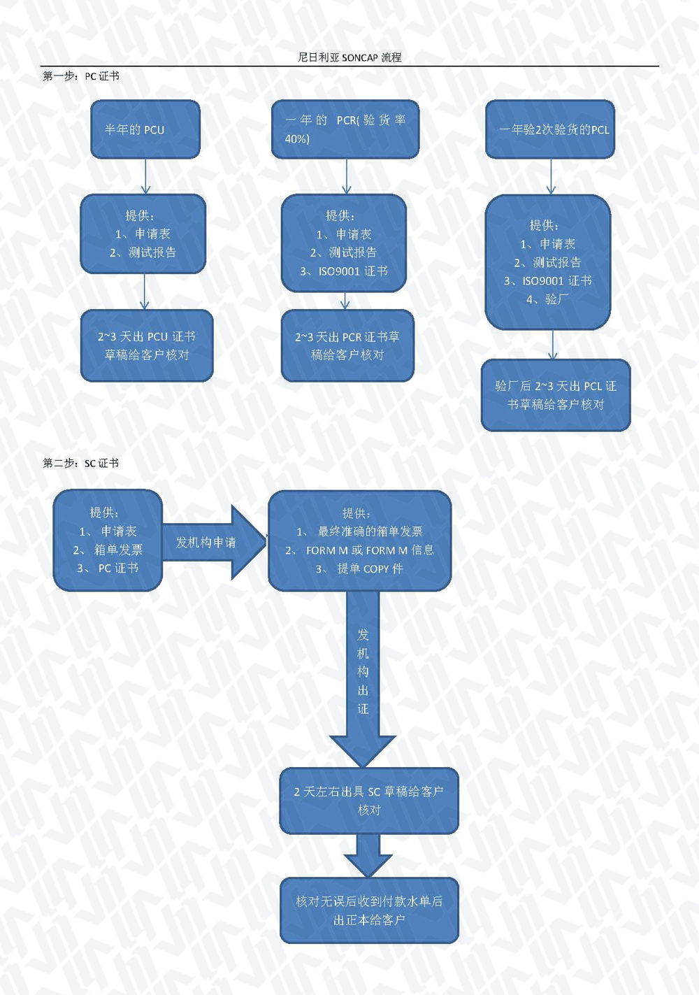
▼尼日利亚SONCAP流程
目前,SONCAP认证强制性产品清单中包括电池及移动电源。
SONCAP 执行程序如下(3 种途径):
A:提供已有测试报告,或检验员现场抽板测试出具测试报告 > 出具PC(U) > 出具COC
B:4 次验货合格记录,或ISO9001证书,或直接申请验厂 >出具PC(R) > 出具COC
C:4 次验货和2次验厂合格记录,或直接申请验厂 > 出具PC(L) > 每半年1次现场验货 > 出具COC
▼SONCAP证书模板
MCM将为您提供高效、快捷、低成本的SONCAP认证服务。
了解更多最新电池产品认证的动态,时刻关注MCM